티스토리 뷰
목차
가족을 부양하는 가장으로서 소득이 충분하지 못해 어려움을 겪는 분이라면,
또는 해당가구에 속한 청년으로 경제적 자립을 위한 재원이 충분히 확보되기 어려운 여건이라면
차상위계층에 대한 본문의 내용을 통해 해결방안을 얻으실 수 있습니다.
차상위계층에 대한 복지지원제도는 수많은 내용이 있으며 이를 크게 4가지 영역으로 분류하여 구분할 수 있습니다.
차상위계층 자격을 통해 지원받을 수 있는 사업은 크게 생계지원유형, 의료지원유형, 교육지원유형, 주거/돌봄지원유형, 문화/법률 등 기타지원유형으로 구분됩니다.
이 블로그 글에서는 모든 유형의 지원사업을 다루기에는 내용이 방대하므로
생계지원유형 중 대표적인 지원사업인 자산형성 지원사업에 대해 먼저 알아보겠습니다.

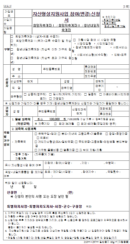
차상위 계층 가구를 대상으로 하는 자산형성지원사업에 대한 신청방법은 다음을 통해 바로 확인해 보실 수 있습니다.
시간이 없으신 분들은 아래 바로가기를 통해 신청방법을 확인하시기 바랍니다.
▼ 신청방법 신속히 확인하기
https://www.bokjiro.go.kr/ssis-tbu/twataa/wlfareInfo/moveTWAT52011M.do?wlfareInfoId=WLF00000100&wlfareInfoReldBztpCd=01
www.bokjiro.go.kr



만약 차상위계층 수급 신청과 혜택확인을 위한 복지센터 방문이 처음이신 분이라면
방문 전에 더 아래 자세한 내용을 확인하시고 방문하실 것을 추천드립니다.
매년 정부에서 발표하는 중위권 소득수준 50%이하의 가족이라면 차상위 계층에 해당된다고 하니 자격여부를 확인해 보시기 바랍니다.
▼ 차상위계층확인 소득인정액 모의계산기 활용하기
차상위 계층 대상의 혜택에 대한 아래 자세한 내용을 확인하고 복지센터를 방문하신다면
복지담당직원과 이에 대해 좀더 상세한 대화와 질의답변이 가능해지며,
이에 따라 해당가구 지원이 필요한 복지정책에 대해 좀더 오류없는 정보를 얻으실 수 있을 것입니다.
그럼 자세한 정보에 대해 알려드리겠습니다.
차상위계층 기준
차상위계층이란 수급권자( 사회보장기본법 제9조에 따른 사회보장급여를 제공받을 권리를 가진사람)에 해당하지 않는 계층으로, 소득인정액이 대통령령으로 정하는 기준(기준 중위소득의 1백분의 50) 이하인 계층으로 정의되어 있습니다.
기준 중위소득은 기초생활보장 및 복지급여 등 정부지원 기준으로 활용하기 위해 대한민국의 모든 가구를 소득기준으로 순위를 매겨서 정확히 가운데 해당하는 가구의 소득을 말하며 매년 보건복지부 장관이 고시합니다.
보건복지부 장관 고시 24년 및 25년도 중위소득 기준(2024. 7. 25. 보건복지부 발표)

차상위계층 소득인정액 산정방법
차상위 계층은 중위소득인정액 50% 이하의 경우 선정되는데 소득인정액에 대한 산정방식은 다음과 같습니다.
| 소득인정액 = 소득평가액 + 재산의 소득환산액 소득평가액= 실제소득 - 가구특성별 지출비용 - 근로소득 공제 재산의 소득환산액 = (재산 - 기본재산액 - 부채) * 소득환산율 *소득평가액, 재산의 소득환산액이 (-)인 경우에는 0원으로 처리 |
지원대상 가구의 결정, 지원대상자 범위(선정 유의사항)
가구 당 단위로 지원되며 지원대상 가구에 포함되는 사람은 세대별 주민등록표에 등재된 사람(동거인은 제외)으로서 생계나 주거를 같이하는 사람입니다.
이때에는 해당하는 자의 배우자로서 외국인 및 사실혼을 포함하고, 30세 미만의 미혼자녀도 포함됩니다.
그외에도 별도의 주민등록상의 세대를 구성하는 사람이라도 가족의 생계를 책임지고 있는 자의 부모(배우자의 부모포함)나 형제, 자매가 생계와 주거를 함께하고 있는 경우에도 보장가족에 포함됩니다.
그 외에 보장시설 수급자, 실종자 (신고에 따른 절차 진행 중인 자 포함), 외국에 60일을 초과하여 있거나 체류했던 사람, 현역군인 등 의무이행과 관련하여 생계보장을 받고 있는 자, 교도소 등에 수감된 사람, 재외국민 또는 영주권자는 보장대상에서 제외됩니다.
참여가능한 자산형성지원사업 세부내용
앞서 서두에서 말씀드린대로 차상위계층에 대한 복지지원제도는 수많은 내용이 있으며 이를 크게 4가지 영역으로 분류하여 구분할 수 있습니다.
차상위계층 자격을 통해 지원받을 수 있는 사업은 크게 생계지원유형, 의료지원유형, 교육지원유형, 주거/돌봄지원유형, 문화/법률 등 기타지원유형으로 구분됩니다.
이 블로그 글에서는 모든 유형의 지원사업을 다루기에는 내용이 방대하므로
생계지원유형 중 대표적인 지원사업인 자산형성 지원사업에 대해 알아보겠습니다.
자산형성 지원사업에는 여러가지가 있지만
차상위계층 지원에 해당되는 복지사업은 '희망저축계좌II' / '청년내일저축계좌' 지원사업 2가지가 해당됩니다.

참고로, 자산형성지원사업은 가입대상에 따라 (개편 후) 희망저축계좌Ⅰ, 희망저축계좌Ⅱ, 청년내일저축계좌와 (개편 전)
희망키움통장Ⅰ, 희망키움통장Ⅱ, 내일키움통장, 청년희망키움통장, 청년저축계좌로 구분됩니다.
- 각 1가구(1인) 1회에 한하여 지원하며, 각 통장별로 1회에 한하여 수혜가 가능하므로 일부라도 지원금을 수령하였다면 해당 사업은 재가입이 불가능합니다.
* 과거 환수해지자의 경우 본인 적금, 지원금 계좌 해지 완료 확인 후 지자체에서 재가입 승인
- 단, ’22년 통장사업 개편 이후 지원 대상을 달리하는 경우 신규참여 가능하며, 희망저축계좌Ⅰ・Ⅱ 가입 가구원 중 청년은 청년내일저축계좌 동시 참여가 가능합니다.
* 개편 전 자산형성지원사업 가입자의 경우 현행과 동일하게 적용되므로 수급자/차상위통장 1회씩 기회 부여,
내일키움통장은 신규 3개 통장 가입 기회 부여
내용이 어려우시면 위의 개편 후 지원사업에 대해서만 확인하셔도 충분합니다.
다만 아래의 개편 전 자산형성지원사업에 대한 지원을 받고 계신 분 중 개편 후 지원사업에 중복가입여부가 궁금하시다면 아래 내용을 확인하시기 바랍니다.

그럼 본격적으로 차상위 계층에게 지원되는 자산형성지원사업에는 어떤 것이 있을지 알아보겠습니다.
차상위계층에 대한 자산형성지원사업에는 희망저축계좌II와 청년내일저축계좌 사업이 있습니다.
기본적인 헤택 유지조건으로,
본인적금액은 월 10만원이상 50만원이하에서 자율저축하며, 특별한 경우를 제외하고는 3년간 매달 납입되어야 합니다.
적립납입월은 전월 23일부터(휴일의 경우 다음날 평일)부터 당월 22일(휴일인 경우 다음날 평일) 기간 내에 납입되면 당월 납입으로 인정됩니다.
희망저축계좌II 참여 시 받을 수 있는 혜택
먼저, 희망저축계좌 II는 가구당 1명만 가입이 가능합니다.
단, 현재 근로활동 중이며, 근로/사업소득이 있는 가구에 속해 있어야 합니다.
즉, 어느정도 소득수준 확보를 위한 성실한 근로활동을 장려하는 가구에 지원이 되게 하는 것이 사업지원취지이므로 이에 맞게 경제활동 또한 적극적으로 임해야 함을 의미합니다.
세부내용을 살펴보면,
매월본인 저축 납입자에 한하여 나라에서 근로소득 장려금 10만원을 적립지원합니다.
특별한 점은,
희망저축계좌II 지원에는 해당 장려금 10만원에 대한 적립지원과 더불어 추가지원이 존재한다는 것입니다.
첫번째, 내일키움장려금으로 20만원을 매칭 지원해드립니다.
조건은 자활근로사업단에 전월 12일 이상 성실참여하고 10만원을 본인이 저축하는 경우에 해당됩니다.
두번쨰, 내일키움 수익금으로 15만원 이내에서 추가적립해드립니다.
가입자가 자활근로사업단에 전월 12일 이상 참여하고 당월에도 참여하는 조건입니다.
*자활근로사업단 : 시장진입형, 시간제 자활근로, 청년자립도전 자활사업단, 사회서비스형 지원(제외활동 : Gateway과정, 인턴 및 도우미형, 근로유지형)
자활근로사업단 자세히 알아보기 ▼
에시를 들어보면, 전월 23일부터 당월 22일 사이에 10만원이상을 내돈으로 자율저축하며, 전월에 12일 이상 자활근로사업단에 성실하게 참여하면 20만원 플러스,
그에 더해 당월에도 12일 이상 자활근로사업에 참여하면 15만원 이내 추가적립
결국, 10만원 + 20만원 + 15만원 + 이자소득 = 최소 45만원 이상은 월 적립금으로 적립 가능하다는 결론이 됩니다.
3년간 지원사업 참여 시 총 적립액은
매월 지원대상자 본인의 10만원 적립액 기준으로, 36개월 * 45만원 * 이자소득 = 1,620만원 + (1,620만원 * 3년간 이자소득) 이 되겠네요.
청년내일저축계좌 참여 시 혜택(가구 구성원에 속한 청년이 중복 수혜 대상)
다음으로는 차상위계층에 대한 자산형성지원사업 중 청년내일저축계좌에 대해 알아보겠습니다.
청년내일저축계좌 지원사업은 가입횟수에 제한이 있는 희망저축계좌II와 달리 가입가능 청년 숫자에는 제한이 없습니다.
예)가구내 청년이 3명일 경우 모두 가입 및 유지가능
다만, 중위소득 환산기준으로 가입 연령제한이 존재합니다.
차상위 이하(기준 중위소득 50% 이하)의 경우 만15세~만 39세까지 해당되며, 월 10만원 이상 근로 또는 사업소득이 발생한 사람을 대상으로 지원되는 정책입니다.
차상위 계층의 경우 근로소득장려금 30만원이 적립되며,
희망저축계좌II와 마찬가지로 소정의 조건을 달성 시 추가 지원이 제공됩니다.
첫번째, 근로소득공제금입니다.
가입자가 가입당시 생계급여 수급가구의 구성원이며, 본인의 근로/사업소득이 10만원 초과 시 매월 10만원 적립하고 지급요건 충족시 전액지원합니다.
두번째, 탈수급장려금입니다.
가입자가 가입당시 생계의료수급가구였으나 해지시 생계의료수급가구에서 모두 해당되지 않는 경우 지원됩니다.
가입연도에 따라 지원액은 상이하니 금년도의 정확한 지원금액규모는 각 지자체 및 복지센터를 통해 확인하시는 것을 추천합니다.
세번째 내일키움장려금입니다.
가입자가 자활근로사업단에 전월 12일 이상 성실참여하고 10만원 저축 시 20만원 매칭을 지원합니다.
마지막으로 내일키움수익금입니다.
가입자가 자활근로사업단에 전월 12일 이상 성실히 참여하고, 당월에도 참여 시 월 15만원 이내에서 지원합니다.
청년내일저축계좌 지원사업을 통한 월적립액은
근로소득장려금 30만원 + 근로소득공제금 10만원 + 탈수급장려금(지자체 연도별 상이) + 내일키움장려금 20만원(지원대상자 10만원 저축 시) + 내일키움수익금 15만원 이내 = 월 85만원 이상 적립이 가능하다는 계산이 나옵니다.
결국 위의 두가지 자산형성지원사업을 통해 해당 가구에 속한 청년 대상 월 적립가능액은 지원대상자 직접적립액 20만원일 경우 최소 45만원 + 85만원 = 130만원이며, 3년 지원사업기간고려시 4680만원(=130만원 * 36개월) + 알파(적립액에 대한 이자수익 + 탈수급장려금)을 확보할 수 있다는 계산이 됩니다.
결코 적지 않은 금액입니다.
이를 통해 차상위계층의 가구에 속한 청년들의 경제적 자립에 필요한 자산형성의 시드머니를 확보할 수 있는 좋은 복지정책인 것으로 생각됩니다.
다만,
차상위계층에 대한 자산형성지원사업인 희망저축계좌II사업과 청년내일저축계좌사업의 지원에서 제외되는 경우도 확인하셔야 합니다.
지원에서 제외되는 경우는 다음과 같습니다.
가입 시 국가 또는 지자체가 인건비 전액을 직접 지급하는 재정지원일자리사업(공공근로 등) 및 사회적 일자리 서비스 사업(노인/장애인 일자리 사업 등) 소득은 근로소득 범위에서 제외됩니다.
중앙정부와 지자체에서 시행하는 사업 중 보건복지부 자산형성지원사업과 지원대상, 목적, 지원방식 등이 유사한 사업 또는 중복지원을 금지하도록 규정하고 있는 사업에 참여(예정)중이거나 과거 이러한 사업혜택을 받은 자(가구)는 중복참여가 불가능합니다.
(단 금융위원회 주관의 청년도약계좌나 고용노동부 주관의 청년내일채움공제사업과는 중복가입이 허용됩니다.)
자세한 내용은 보건복지상담센터 129, 읍면도 주민센터, 복지로 1566-0313, 자산형성지원 콜센터 1522-3690에서 확인하실 수 있습니다.
결론
차상위계층에 대한 복지지원제도는 수많은 내용이 있으며 이를 크게 4가지 영역으로 분류하여 구분할 수 있습니다.
차상위계층 자격을 통해 지원받을 수 있는 사업은 크게 생계지원유형, 의료지원유형, 교육지원유형, 주거/돌봄지원유형, 문화/법률 등 기타지원유형으로 구분됩니다.
이 블로그 글에서는 생계지원유형 중 대표적인 지원사업인 자산형성 지원사업에 대해 알아보았습니다.
차상위 계층이라고 생각했으나 기초생활수급자 자격요건에 해당되어 받을 수 있는 혜택이 달라질 수도 있으며
내 소득수준과 재산가치를 반영하여 자동으로 선정되는 것은 아니니,
내가 받을 수 있는 복지혜택에 대한 최종확인은 반드시 거주지 근처의 읍/면/동 행정복지센터를 통해 확인해 보시기 바랍니다.
어느정도 자격요건에 해당된다고 판단되실 때
위의 본문 내용을 확인한 상태로 복지센터를 방문하신다면
내가 받을 수 있는 복지혜택에 대한 문의와 정보를 상세하게 확인하시는데 많은 도움이 될 수 있으리라 생각합니다.